Payments by saved card details
Payments by saved card details (recurring payments) come from a billing model when the customers authorize the merchant to pull funds for future orders from their cards automatically. Funds are charged from the cards linked to customers' accounts on a website or in a mobile app of the merchant.
The UnonaPay system can process two main types of payments by saved card details:
-
regular - payments for a fixed amount charged in a set period of time, also known as subscriptions, for example monthly membership payments;
-
on-demand - payments initiated by the merchant or the customer for an amount and at a time of the actual product or service use, for example in-app taxi ride payments.
Regular payments
If your business is based on subscriptions or a paid membership, you can consider the subscription service by UnonaPay. Create plans and schedule regular payments via the API or set them up in the UnonaPay back office. The system will charge your customers automatically as many times as you indicate or until they cancel the subscription.
In case you want more control over the subscriptions, you can manage them as on-demand payments.
On-demand payments
Basically any billing scheme with on-demand payments by saved card details includes the following steps:
-
The customer indicates card details at sign-up or during an initial payment and authorizes the merchant to use them for subsequent orders.
-
UnonaPay processes the initial payment and provides the merchant with a token as an indicator associated with the customer's card credentials.
-
The merchant links the card token to the customer's account. Whenever the customer places an order in the future, the merchant uses the card token in a recurring payment request.
-
UnonaPay processes the recurring payment request and charge the customer's card associated with the card token.
UnonaPay supports various scenarios and transaction types to process payments by saved card details. Please, contact your account manager to clarify what operation flow is supported by your acquirer and applicable to your billing model and integration option.
Payments by saved card details for UnonaPay payment page or widget integration
In case you opt for using the UnonaPay payment page or widget, follow the guidelines below:
-
To process an initial payment:
- create a payment token and redirect the customer to the payment page, or
- open the widget.
Set the
order.additional_data.contractparameter to the required value. -
Send the capture transaction to charge the customer, if you set the
transaction_typeparameter toauthorizationin Step 1.In case you set the parameter to
charge, no capture request is required. The system sends it automatically if the charge request is modified to an authorization transaction. -
To charge the customer for future orders, save the card token which you receive as the
tokenparameter value in the automatic notification of the initial payment. -
For subsequent payments by a saved card create a payment token or open the widget with the
tokenparameter set to the customer's card token.
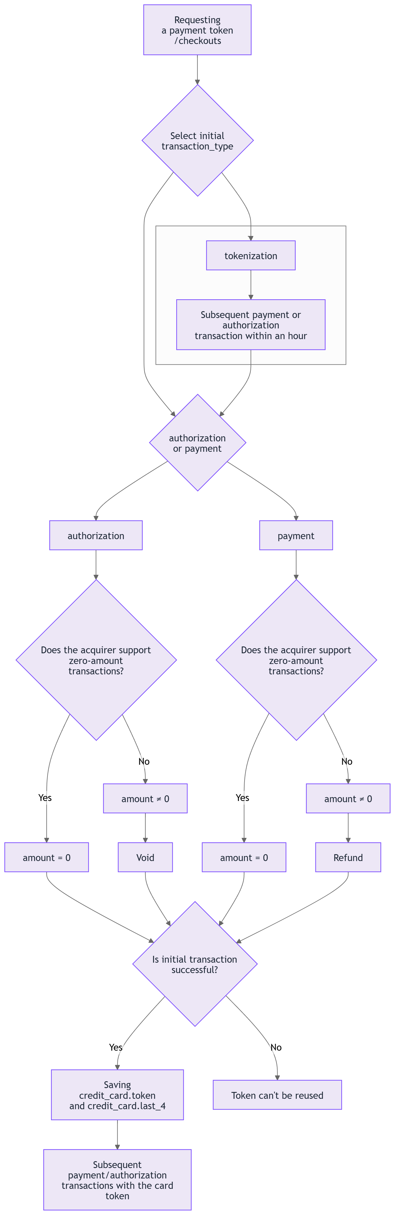
Info
You can check the card validity with an initial payment request for the zero or minimal amount, if supported by your acquirer.
In case you charge a minimal amount, make sure you refund the payment or void the authorization instead of sending the capture transaction.
Payments by saved card details for API integration
Before you integrate any of the transaction flows below, contact your account manager to check if the transaction types are supported by your acquirer.
Get the card details saved before an initial payment
If your customers should save their card details at sign-up, or before they make an initial payment, send a tokenization request or get a token from UnonaPay. Use the card token received in the response for the initial and subsequent payments.
Info
Note! If you get the card token from UnonaPay, your customer might have to take the 3-D Secure check during the initial payment.
Process the initial payment
To get an initial payment, send one of the following requests:
- a payment,
- an authorization followed by a capture transaction,
- a charge request.
Set the contract parameter to recurring, oneclick or card_on_file depending on your billing scheme.
The responses to the requests are standard for the transaction type and the charge request, and specify the card token as the token parameter value.
Info
You can check the card validity with an initial payment request for the zero or minimal amount, if supported by your acquirer.
In case you charge a minimal amount, make sure you refund the payment or the charge request, or void the authorization instead of sending the capture transaction.
Process subsequent payments by the saved card
To process a payment by the saved card details, send one of the following requests:
- a payment transaction,
- an authorization followed by a capture transaction,
- a charge request.
In the request specify the required order amount and indicate the token for the saved card as the token parameter value.
The responses to the requests are standard for the transaction type and the charge request.
Refund a payment processed by saved card details
To cancel a payment processed by saved card details, send a refund request, where the uid stands for the uid of the payment or capture transaction or the parent_uid received in the UnonaPay response to the charge request.